Science Advances | 马普所/ETH等联手打造:首个光声增强磁性导丝问世,实现“无辐射”介入治疗新突破

星标“医工学人”,第一时间获取医工交叉领域新闻动态~

在现代医学微创介入手术中,医生通常依赖 X 射线透视(Fluoroscopy)来观察导丝在血管中的实时位置。然而,长期暴露于电离辐射对医生和患者的健康均构成潜在威胁,且造影剂的使用也可能加重患者的肾脏负担。

近日,来自德国马克斯·普朗克智能系统研究所(MPI-IS)、苏黎世联邦理工学院(ETH Zurich)、东南大学、香港城市大学等机构的研究团队,在Science Advances上发表了题为Optoacoustically augmented magnetic guidewire for radiation-free minimally invasive therapies的重磅研究。

研究团队开发出一种名为 OptoMaG 的多功能复合导丝。它不仅能通过光声成像(Optoacoustic Imaging)实现三维空间的无辐射实时导航,还集成了磁控转向、射频消融和光动力疗法于一体,开启了“诊疗一体化”介入器材的新范式。

01

跨界融合:光声成像打破传统介入“盲区”

长期以来,寻找 X 射线替代方案一直是介入放射学领域的“圣杯”。超声成像虽然无辐射,但在深层组织中的分辨率有限;磁共振成像(MRI)虽然高清,但昂贵的设备成本和强磁场环境下手术器械的兼容性问题阻碍了其普及。

OptoMaG 的核心突破在于引入了光声成像技术。这是一种结合了光学对比度与超声穿透深度的混合成像模式。研究人员在直径仅为 250 微米的柔性导丝中嵌入了特殊的 ZnS:Cu(铜掺杂硫化锌) 颗粒核心。这种材料不仅具备出色的电致发光特性,更重要的是,它对脉冲激光具有极高的光吸收效率,能够产生强烈的“光声信号”。

当激光脉冲照射导丝时,ZnS:Cu 颗粒会发生光热膨胀并激发出超声波。这种信号能够被体外的超声换能器捕获,从而在无需电离辐射的情况下,以极高的空间分辨率重建出导丝在血管深处的实时 3D 轮廓。

图 1. 在 3D OA 成像下 OptoMaG 的无辐射导航。

02

精控导向:磁性“头脑”与柔性“身体”的完美匹配

导丝在血管中的“灵活度”决定了手术的成败,尤其是在处理脑血管瘤等路径极度弯曲的病变时。

OptoMaG 的尖端集成了一个由 FePt(铁铂) 纳米颗粒组成的硬磁磁头。相比传统的机械推顶,这种磁性尖端可以在外部机器人手臂控制的磁场驱动下,实现精准的 3D 转向和多轴变形。

为了确保导航的顺滑,研究团队还在导丝表面包裹了一层 PVP(聚乙烯吡咯烷酮) 亲水涂层。实验数据显示,在生物血流环境下,这种涂层能将摩擦力降低数倍,极大地降低了穿破血管壁的风险。在 3D 人体比例的脑血管模型测试中,OptoMaG 成功穿过了极其扭曲的颈内动脉,精准抵达目标大脑区域。

图 2. OptoMaG 的制造过程和表征。

03

诊疗一体:从单向导航到多能治疗平台的飞跃

OptoMaG 的野心远不止于“带路”。研究团队赋予了它双重治疗能力,使其从单纯的工具升级为精准打击肿瘤和病灶的“微型武器库”。

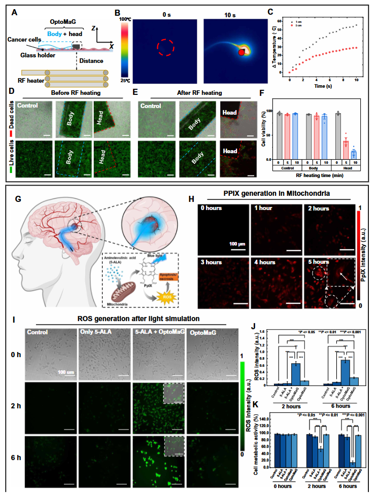
首先是精准热消融:利用尖端的 FePt 磁性材料在远程射频(RF)场的激励下会产生感应加热的特性,OptoMaG 能够对靶点进行局部热疗。这种方法可以物理性地破坏肿瘤细胞,而不会像化疗那样产生全身副作用。

其次是光动力疗法(PDT):导丝本身就是一个高效的光传输媒介。其内部的电致发光层可产生 460 纳米的蓝光。当导丝抵达肿瘤部位时,通过激发预先注射在病灶处的感光剂(如 5-ALA),产生单线态氧等活性氧物质,精准诱导肿瘤细胞凋亡。

图 3. OptoMaG 的发光性能表征。

04

未来展望:重塑微创介入的生态系统

这项研究不仅证明了无辐射介入手术的技术可行性,更展现了柔性电子、磁学与影像医学深度融合的巨大潜力。

目前,OptoMaG 系统已在复杂血管幻影模型中验证了其可靠性。该技术的成熟有望让未来的介入手术室摆脱笨重的铅衣和危险的辐射,为医生创造更安全的操作环境,同时也为患者提供更加精准、微创且多效的治疗方案。

随着医疗机器人技术的不断迭代,这种具备“自带光源、自带动力、自带火力”的智能导丝,或将成为下一代脑科学与心血管介入治疗的核心利器。

图 4. 通过 3D 脑血管模型进行主动转向和导航。

图 5. 在离体猪心脏模型中,利用 OA 成像对 OptoMaG 导航和监测进行表征。

图 6. 微创治疗应用:射频热疗和光动力疗法。

▼参考资料

Wang F, Bao X, Yildiz E, et al. Optoacoustically augmented magnetic guidewire for radiation-free minimally invasive therapies[J]. Science Advances, 2026, 12(6): eaea0201.

END

撰文 | 姚天亮

编辑 | 吴苡齐

审核 | 医工学人理事会

扫码加入医工学人,进入综合及细分领域群聊,

参与线上线下交流活动

推荐阅读

医工学人公众号征稿须知

Nature Materials | 从支架到智能神经探针:芝加哥大学一项综述揭示了植入式技术的下一个十年

npj flexible electronics | 隐形眼镜不只能“看”,还能“感”:早稻田大学团队将眼压监测灵敏度推至47.31 Ω/mmHg

深度解读 | 智能眼镜的下一代交互范式:从“被动响应”到“主动理解”——基于一项ISSCC 2026的研究

点击关注医工学人

直播预告

本篇文章来源于微信公众号: 医工学人

发表回复